计保电气 | 你身边的用电顾问
 

图片展示
图片展示
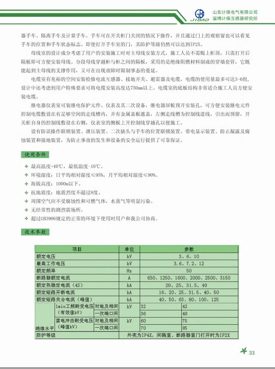
KYN28A-12(Z)铠装移开式交流封闭开关柜
  • 太阳成tyc7111cc集团
    KYN28A-12(Z)铠装移开式交流封闭开关柜
    详情



        电话:0533-3884468 3883883
        地址:山东省淄博市张店区三赢路12号

    Copyright @ 太阳成tyc7111cc集团 All Rights Reserved  鲁ICP备12015663号-1   网站地图

    客服中心
    热线电话
    0533-3884468 0533-3883883
    上班时间
    周一到周六
    二维码
    • 取消
    添加微信好友,详细了解产品
    使用企业微信
    “扫一扫”加入群聊
    复制成功
    添加微信好友,详细了解产品
    我知道了
    鲁ICP备12015663号-1